第一节 软排线(FFC)产品概述
软排线(FFC:FlexebleFlatCable),全称柔性扁平电缆线,它是一种采用PET或其他绝缘材料和极薄的镀锡扁平铜线通过高科技自动化设备生产线压合而成的新型数据线缆。FFC是一个小型的带状线缆,也呈扁平状,能曲折。线缆通常的组成是:由一种柔韧性薄膜作为基板,多根金属导体固定在中间,两段都有补强板,以方便与连接器的拔插。
第二节 软排线(FFC)产品特点
软排线(FFC)一般具有具有柔软、随意弯曲折叠、厚度薄、体积小、连接简单、拆卸方便、易解决电磁屏蔽(EMI)等优点。
第三节 软排线(FFC)产品应用
软排线(FFC)在现代电器设备中,几乎无处在。最适合于移动部件与主板之间、板对板之间、小型化电器设备中作数据传输线缆之用。
目前广泛应用于各种打印机打印头与主板之间的连接,绘图仪、扫描仪、复印机、音响、液晶电器、传真机、各种影碟机等产品的信号传输及板板连接。
由于FFC线缆的价格成本优于FPC(柔性印刷电路),所以它的应用将变得愈加广泛。在大多数使用FPC的地方基本上都可以用FFC取而代之。
第四节 软排线(FFC)产品技术指标
1、导体数N:排线中铜线导体的数目
2、间距P:相邻两条导体中心线之间的距离
3、边距M:最外部一条导体中心线到排线边缘之间的距离
4、全间距TP:最外部两条导体中心线之间的距离,TP=P*(N-1)
5、总宽度W:排线两个边缘中间的距离,W=P*(N+1)
6、总长度TL:排线两端的距离
7、插入厚度TT:排线两个连接端的厚度
第五节 软排线(FFC) 行业 发展现状
一、2010年国内软排线(FFC) 行业 发展概况
2003-2010年我国软排线(FFC)产量统计表
单位:亿条
二、软排线(FFC) 行业 发展历程
我国FFC最早是从日本引进的。第一批FFC设备共有3台,为桂林市盈科电缆厂(国营企业)所有,后来该厂由于各方面的原因没能继续发展。之后,由广东的一些企业将这个 行业 不断发展壮大。
FFC柔性扁平线自1993年作为我国录像机国产化开发工程的配套项目,从日本引进并成功应用于早期的录像机、影像播放机。之后,历经十余年的消化吸收和改进,FFC柔性扁平线的制造技术,产品性能不断提高,应用也越来越广泛,已成功应用于众多高端设备。1993年以前,我国的FFC柔性扁平线全部依靠进口。今天,我国的制造水平和生产规模不但已经能满足国内需求,而且已经打入了海外市场。随着 行业 的自我发展和技术的日益成熟,中国在FFC柔性扁平线的生产领域将日渐强大。
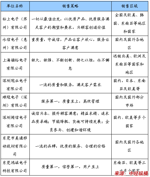
三、国内软排线(FFC) 行业 企业竞争态势
国内软排线(FFC)
行业
企业竞争态势
国内软排线(FFC)
行业
企业销售收入
分析
单位:千元
国内软排线(FFC)
行业
企业销售情况
第六节 软排线(FFC) 行业 产业政策
一、 产业政策
1、绿色环保政策
2003年2月13日欧盟公布了《关于在电子电气设备中禁止使用某些有害物质令》和《报废电子电气设备指令》,欧、美、日发达国家已经禁止使用或进口非环保电线电缆,环保问题日益受到重视。虽然我国还没有给电线电缆 行业 制定全国性的类似法规,但部分中心城市已经开始行动。2002年,北京市政府承诺奥运村建设全部使用环保型材料。从2002年底开始,北京、上海等城市大型公共场所禁止使用非环保型电线电缆。铁道、通信等部门也颁布了类似的环保规定,在今后几年中,我国建筑、交通、通讯部门和大中城市的供电部门将逐步推进全面禁止使用非环保型电线电缆。
上述电线电缆的 产业政策 同样适用于软排线 行业 。今后,国家的 产业政策 方面同样会是支持鼓励发展环保型的软排线。
2、鼓励政策
由于国家采取了扩内需的一揽子政策措施,实施了电子信息产业调整和振兴 规划 ,出台了3G与TD、家电下乡、以旧换新等一系列政策措施,有力地拉动了国内市场的增长。以旧换新政策不断落实,但配套的电子产品回收处理体系仍需完善。
这些政策有利于我国软排线(FFC)需求量的上升,同时提出了废旧电子产品线缆回收处理的问题。
二、技术壁垒
据统计,我国线缆生产企业已达7000家,规模型线缆企业不多,最大的线缆生产企业寥寥无几,销售额超100亿的也只有江苏无锡远东控股集团了,更多的是小企业。从整个 行业 的发展水平来看,线缆 行业 集中度低、技术力量分散,科技含量低等,另外,一些特种电缆的原材料还需要国外进口,这些都严重制约了我国线缆业的发展。
从上述现状中,可以得知,我国国内软排线 行业 的技术壁垒较低。但在国际市场上,技术壁垒要高于国内。
三、产品进出口标准与认证
我国软排线 行业 缺乏 行业 标准,直到2009年5月深圳市超卓新科技发展有限公司《软性排线》(QB/440301L4154—2009)的 行业 企业标准,才填补了该产品的 行业 标准空白。所以,我国并没有严格的软排线进口标准认证。
从国际贸易现状看,随着欧盟WEEE指令、RoHS指令、EuP指令等的陆续颁布,在全球掀起一股绿色浪潮,又使众多中国电缆生产企业在出口过程中遭遇一道道“贸易壁垒”。所以,我国软排线的出口标准可以参考出口国制定的相关认证标准,而出口标准的总体趋势是绿色壁垒越来越高。
四、进入壁垒
FCC进入门槛相对较高,并且需要通过各种认证。
各国对FCC的认证不同,在中国,要通过3C认证,是中国强制性产品认证制度,英文名称China Compulsory Certification,英文缩写CCC,全称为“中国国家强制性产品认证”,它是中国政府为保护消费者人身安全和国家安全、加强产品质量管理、依照法律法规实施的一种产品合格评定制度。需要注意的是,3C标志并不是质量标志,而只是一种最基础的安全认证。
UL安全认证,UL 全称是Underwriter Laboratories Inc.(保险商试验所) 。UL 安全试验所是美国最有权威的,也是界上从事安全试验和鉴定的较大的民间机构。它采用科学的测试方法来 研究 确定各种材料、装置、产品、设备、建筑等对生命、财产有无危害和危害的程度;确定、编写、发行相应的标准和有助于减少及防止造成生命财产受到损失的资料,同时开展实情调研业务。除了对产品质量认证有要求外,UL认证也对产品的生产体系有一定的要求。
第七节 软排线(FFC)产品供求格局
一、2010年国内软排线(FFC)产销量对比
由于世界经济危机的蔓延,我国软排线(FFC)产销量在危机期间均受到了一定影响。但目前我国已经摆脱了危机的影响,而且世界经济也踏上了复苏日程,所以国内软排线(FFC)的产销量均会有所提升。
2003-2010年我国软排线(FFC)销量统计
单位:亿条
2003-2010年我国软排线(FFC)产销率走势图
二、2010年我国软排线(FFC)市场供求格局
软排线广泛应用于各类电子产品,所以软排线的需求量很大。随着经济的复苏,软排线(FFC)的生产企业也会越来越多。
我国软排线(FFC)生产企业主要分布在广东省、江苏省、上海市、北京市、浙江省等地区,这些地区占据整个FFC产量的69.5%。
2010年我国软排线(FFC)供给区域结构图
第八节 软排线(FFC) 行业 产业链构成模型 分析
一、软排线(FFC) 行业 产业链构成
1、上游 行业
软排线(FFC)由热压膜中间包覆铜线经机器热压而成。所以铜 行业 和PET 行业 是软排线(FFC)的上游 行业 。
1)铜 行业
2)PET 行业
2005-2010年我国PET切片产量及增长
单位:万吨,%
2、下游 行业
软排线(FFC)的适用范围很广。打印机、扫描仪、复印机、摄像机、汽车音响、数码相机、MP3、DVD、VCD、显示器等电子产品可以适用。所以这些 行业 成为软排线(FFC) 行业 的下游 行业 。
2005-2010年我国部分电子产品情况
单位:万台
二、软排线(FFC) 行业 产业链模型 分析
软排线(FFC)
行业
产业链简图
1、上游 行业
上游 行业 为软排线(FFC)提供原材料,上游 行业 能影响软排线(FFC)的质量和制造成本。
首先,原材料的质量好坏会直接影响软排线(FFC)的品质高低。
其次,原材料的价格变化会影响软排线(FFC)的制造成本,进而导致市场上产品价格的变化。
2、下游 行业
下游 行业 形成对软排线(FFC)的需求,下游 行业 会影响软排线(FFC)的价格和未来供给。
首先,下游 行业 需求量的变化会导致软排线(FFC)价格的变化。当需求量下降,产品供过于求时,价格通常也会下降。反之,当需求量上升,出现供不应求时,产品价格也随着上升。
其次,下游 行业 需求量的变化也会影响市场的未来供给。当期需求量下降,产品收益下降,厂商就会减少未来供给。反之,厂商就会增加未来供给。
免责申明:本文仅为中经纵横 市场 研究 观点,不代表其他任何投资依据或执行标准等相关行为。如有其他问题,敬请来电垂询:4008099707。特此说明。